護理人員法第8條第2項規定「護理人員執業,應每六年接受一定時數繼續教育,始得辦理執業執照更新」
護理師/士每六年應完成繼續教育課程積分120點(想當初還經歷過積分要150點的時光)
怎麼查詢護理教育積分?
先至 衛生福利部醫事系統入口網【網址】
登入後→點選【護產積分】→左邊選單【個人積分查詢】即可查詢
註:「衛生福利部醫事系統入口網」已於114年1月13日關閉並停止服務,護理人員及助產人員,改由「護助e起來」平台登入,
並請先註冊成為社群會員,成功註冊後即可查詢
上課積分包含
專業課程需達96分
品質、倫理、法規合計至少12分,其中需包括感染管制及性別議題之課程各一堂;超過24分者,以24分計。
總計120分。
參加網路繼續教育及雜誌通訊課程,上限各為80分,實體課程無限制。
執業執照換照時間?
執業執照到期前6個月內辦理換照。
執業執照換照需要準備?
執業執照正本
繼續教育積分證明
醫事系統入口網登入後連結至積分管理系統查詢及列印,只需列印積分首頁(第一頁)
一吋照片2張(最近3個月內所攝之脫帽半身彩色相片)
醫事證書正影本(正本現場核章後發還)
衛生局執業執照規費:300元
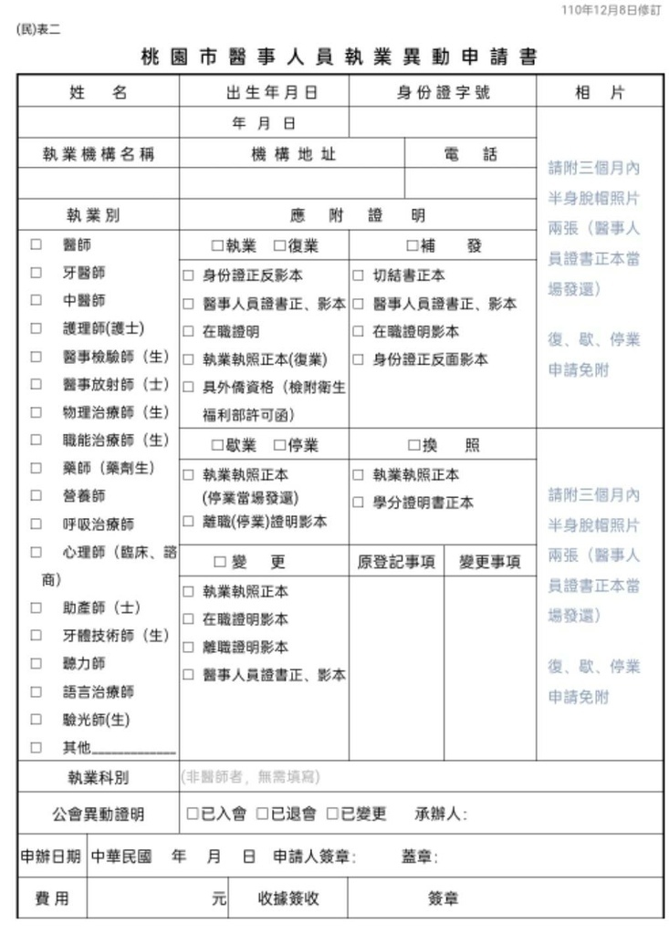
填寫所在縣市之醫事人員異動申請書
護理人員辦理職業登錄、異動、歇業須知【參考內容】
執業換照去哪裡換?
先至所在縣市護理師/護士公會辦理後,再至衛生局辦理。
其他
歇業超過2年,於執業登記前一年內積分需達20點,才可辦理執業執照登記。
證書永久有效,更換的是執業執照,沒有執業暫時不需要換照
沒有執業仍可累計積分,如果參加護理人員的繼續教育課程,積分會自動累計在衛生福利部醫事系統入口網之繼續教育積分管理系統





